Èxit científic a Barcelona: descobreixen que les cèl·lules "masteguen" per netejar el cos

Un equip internacional de científics ha revelat un comportament cel·lular fins ara desconegut que canvia la nostra comprensió sobre la neteja interna de l'organisme.

|
Screenshot 2
Un equip internacional de científics ha revelat un comportament cel·lular fins ara desconegut que canvia la nostra comprensió sobre la neteja interna de l'organisme.(https://www.science.org/doi/10.1126/sciadv.adz5264)

 

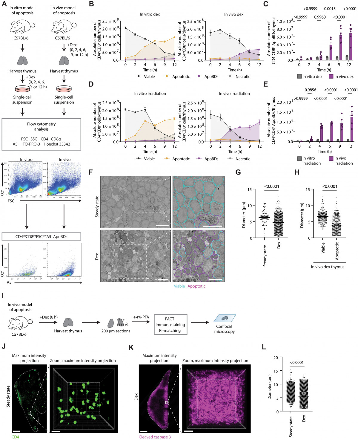
L'estudi, publicat en la revista Science Advances, descriu com les cèl·lules encarregades d'eliminar a les cèl·lules mortes realitzen una acció similar a la de "mastegar" per a poder ingerir-les.

Un equip internacional

Aquesta investigació ha estat liderada per Esteban Hoijman (IBMB-CSIC i IDIBELL) i Ivan K. H. Poon (Universitat La Trobe, Austràlia). Han utilitzat tecnologia avançada per filmar aquest procés en teixits vius d'embrions de peixos zebra i ratolins.

Sciadv.adz5264 f1 (1)
La nova troballa: són les cèl·lules veïnes les que trenquen activament a la cèl·lula morta abans de menjar-la.(https://www.science.org/doi/10.1126/sciadv.adz5264)

Un problema de mida resolt mecànicament

Al cos humà, milions de cèl·lules moren diàriament de forma controlada (un procés anomenat apoptosi). Per evitar que el teixit es danyi, aquestes cèl·lules mortes han de ser eliminades mitjançant la fagocitosi (la ingestió de la cèl·lula morta per part d'una cèl·lula veïna).

1240 1125 max
Un equip internacional de científics ha revelat un comportament cel·lular fins ara desconegut que canvia la forma en què entenem la neteja interna del nostre cos.(www.science.org) 

El gran desafiament és la mida: la cèl·lula que neteja i la cèl·lula morta solen mesurar el mateix, fet que dificulta que l'una "s'engoleixi" l'altra sencera.

La creença anterior: es pensava que la cèl·lula morta es fragmentava a si mateixa automàticament per facilitar la seva eliminació.

La nova troballa: s'ha descobert que les cèl·lules veïnes són les que exerceixen la força per trossejar-la.

1280 306 max
 La nova troballa: són les cèl·lules veïnes les que trenquen activament a la cèl·lula morta abans de menjar-la.(https://www.science.org/doi/10.1126/sciadv.adz5264)

 

Les "boques" de les cèl·lules

Per trossejar aquest material, les cèl·lules netejadores despleguen unes extensions a la seva superfície. Aquestes estructures funcionen com una boca mecànica capaç d'exercir força física sobre la cèl·lula morta, dividint-la en trossos més petits i manejables.

 

Per què és vital aquest procés?

Quan aquest mecanisme de neteja falla, les cèl·lules mortes s'acumulen als teixits. Aquesta acumulació és perillosa perquè provoca inflamació al cos.Està relacionada amb malalties com la colitis, l'artritis i diverses al·lèrgies respiratòries. El seu desajust pot contribuir al desenvolupament de càncer i malalties neurodegeneratives.

 

 

 

Mirant al futur

Aquest descobriment no només millora el nostre coneixement sobre com funciona el cos des que som embrions fins a l'etapa adulta, sinó que obre una porta mèdica important. En comprendre com les cèl·lules "masteguen" i netegen, en el futur es podrien dissenyar fàrmacs específics per millorar aquesta capacitat i combatre malalties inflamatòries cròniques.

Sense comentarios

Escriu el teu comentari




He leído y acepto la política de privacidad

No está permitido verter comentarios contrarios a la ley o injuriantes. Nos reservamos el derecho a eliminar los comentarios que consideremos fuera de tema.
ARA A LA PORTADA
ECONOMÍA